欧盟委员会发布对D4,D5,D6新限制条款,相关企业需要引起重视
- 2024-06-27 14:31:00
- transfarzl 转贴
- 4767
来源:瑞旭集团
2024 年 5 月 16 日, 欧洲委员会发布了一项新的限制措施,旨在减少八甲基环四硅氧烷(D4)、十甲基环五硅氧烷 (D5)和十二甲基环六硅氧烷(D6)对环境的影响。根据2006年通过的《化学品注册、评估、授权与限制法规》(REACH法规),此次新规对这三种化学物质在非淋洗类化妆品及其他消费者和专业产品中的使用进行了严格限制。
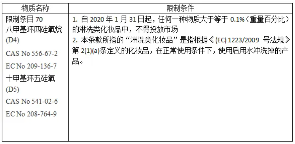
先前限制要求
| 物质名称 | 要求 |
|
70.
十甲基环戊硅氧烷 (D5)
十二甲基环己硅氧烷 (D6)
|
1. 2020 年 1 月 31 日之后,不得以浓度等于或大于 0.1% 的洗涤化妆品投放市场。 2. 就本条目而言,“水洗化妆品”是指第 1223/2009 号法规 (EC) 第 2 条第 (1) 款 (a) 项中定义的化妆品,在正常使用条件下,使用后用水洗掉。 |
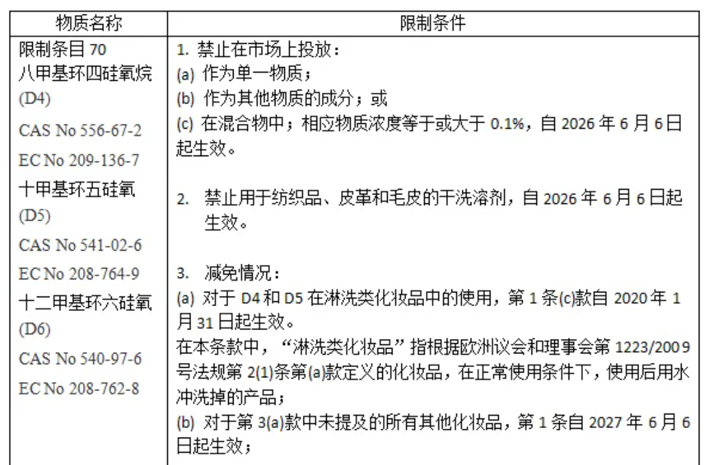
新的限制要求
| 物质名称 | 修改 |
|
70.
十甲基环戊硅氧烷 (D5)
十二甲基环己硅氧烷 (D6)
|
1. 不得单独作为物质
投放市场 2. 2026年6月6日后不得用作纺织品、皮革和毛皮干洗的溶剂。
3. 减损:
4. 作为减损,第1款不适用于:
(b) 将 D5 和 D6 投放市场,用作法规 (EU) 2017/745 第 1(4) 条所定义的器械,用于疤痕和伤口的治疗和护理、伤口预防和造口护理; 5. 作为减损,第1款(b)项不适用于D4、D5和D6在市场上的配售:
6. 作为减损,第1款(c)项不适用于在下列条件下将含有D4、D5或D6作为有机硅聚合物残留物的混合物投放市场: 7. 作为减损,第1款和第2款不适用于在严格控制的纺织品、皮革和毛皮密闭干洗系统中投放市场使用或使用D5作为溶剂,其中清洁溶剂被回收或焚烧。 |
见解
由于D4、D5和D6为高度关注物质(SVHC),具有高度持久性和高度生物累积性(vPvB)。D4还被认定为具有持久性、生物累积性和毒性(PBT),当D5和D6中含有0.1%或更多的D4时,它们也被认定为具有PBT特性。考虑到PBT,vPvB类产品的风险未能得到充分控制,限制是最适合的管理措施。
在含有D4,D5和D6的淋洗类产品受到限制管控后,对含有D4,D5和D6的非淋洗类产品加强管控,同时考虑到目前的广泛应用场景,因此,对于一些特定用途包括D5在纺织品、皮革和毛皮干洗中的使用限制,药品和兽药中D4,D5和D6的使用限制都往后推迟。
鉴于D4,D5和D6大规模应用于聚硅氧烷的生产,对这些用途未做相关限制规定。同时,为了对含有D4 ,D5和D6残留物的聚硅氧烷混合物进行澄清,在不同的混合物中也给出了相应的浓度限值,相关企业应仔细阅读相关条款,避免产品受到限制条款管辖。
整体而言,本次针对D4 , D5和D6的限制条款对国内有机硅行业影响相对较小,企业在考虑残留的D4,D5和D6问题,即可满足大部分的限制条件。



